办事事项:
1.办理《计划生育服务手册》
2.办理《二孩生育证》
3.办理《流动人口婚育证明》
4.办理《独生子女父母光荣证》
5.农村计划生育家庭奖励扶助
6.独生子女病残儿医学鉴定申请
德保县人口和计划生育局办理《计划生育服务手册》流程图

办理时限
符合条件生育且材料齐全的即到即办。
按《广西壮族自治区人口与计划生育条例》第十三条规定:要求生育第一个子女的夫妻,应当在依法结婚后到怀孕三个月内持相关材料,到女方户籍所在地乡(镇)人民政府、城市街道办事处或者县级计划生育行政部门领取服务手册。
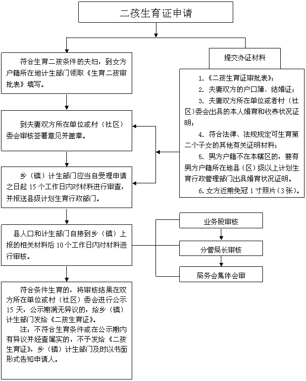
德保县人口和计划生育局办理《二孩生育证》流程图

办理时限
属于县级业务10个工作日。
按《广西壮族自治区人口与计划生育条例》第二十一条规定。
申领《二孩生育证》条件
一、按《广西壮族自治区人口与计划生育条例》第十四条规定:夫妻双方均是一千万人口以下的少数民族的(除壮族外),由本人提出申请,经夫妻双方所在单位或者乡(镇)人民政府、城市街道办事处审查,报县级计划生育行政部门批准,可以安排生育第二个子女。
二、按《广西壮族自治区人口与计划生育条例》第十五条规定:符合下列条件之一的夫妻,由本人提出申请,经夫妻双方所在单位或者乡(镇)人民政府、城市街道办事处审查,报县级计划生育行政部门批准,可以安排生育第二个子女:
(一)第一个子女经设区的市(地区)计划生育行政部门组织医学专家进行医学鉴定确诊为非遗传性疾病致残,不能成长为正常劳动力的;
(二)夫妻一方为二等甲级以上或者夫妻双方属二等乙级革命残废军人的;
(三)夫妻双方均为独生子女的;
(四)夫妻一方为烈士的独生子女的;
(五)再婚夫妻一方只生育一个子女,另一个未生育的。
三、按《广西壮族自治区人口与计划生育条例》第十六条规定:夫妻中女方属农业人口,除适用本条例第十五条的规定外,符合下列条件之一的,由本人提出申请,经乡(镇)人民政府审查,报县级计划生育行政管理部门批准,可以安排生育第二个子女:
(一)只生育一个女孩的;
(二)男到有女无儿家结婚落户的(多女户招婿,只安排其中一个);
(三)经当地县级以上计划生育行政部门组织医学专家进行医学鉴定并确诊,同胞兄弟中只有一个有生育能力的;
(四)定居在靠国境线五公里以内的乡村,持有边境居民证且连续居住10年以上的。
四、按《广西壮族自治区人口与计划生育条例》第十八条规定:婚后不育,并经当地县级以上计划生育行政部门组织医学专家进行医学鉴定并确诊为不育症,依法收养一个子女后又怀孕并要求生育的,经县级计划生育行政管理部门批准,可以生育一个子女。
五、按《广西壮族自治区人口与计划生育管理办法》第十条规定:符合下列情形之一的,依照法定程序申领《二孩生育证》后,方可生育第二个子女:
(一)独生子女死亡的;
(二)夫妻双方属农业人口,同胞兄弟均已结婚,其中只有一个有生育能力的;
(三)同胞兄弟中只有一个结婚,其余均已超过45周岁尚未结婚的。
前款第(二)、(三)项规定其中一个兄弟已收养一个子女的,不再安排生育。
按《广西壮族自治区人口与计划生育条例》第二十条规定:符合本条例规定要求生育第二个子女的,生育间隔时间应当满4周年,但女方年龄满28周岁以上的,不受生育间隔时间限制。
德保县人口和计划生育局办理《流动人口婚育证明》流程图

办理时限
材料齐全的即到即办。
办理《流动人口婚育证明》条件
1.申请人户籍单位或用工单位在德保县辖区;
2.拟异地居住30日以上从事务工、经商等活动;
3.年龄在18周岁至49周岁之间的育龄人员。
德保县人口和计划生育局办理《独生子女父母光荣证》流程图

办理时限
材料齐全的即到即办。
办理《独生子女父母光荣证》条件
1.夫妻双方或有一方户口在德保县辖区;
2.夫妻双方只生育有一个子女。
德保县人口和计划生育局农村计划生育家庭奖励扶助对象的确认流程图

办理时限
符合条件且材料齐全的按时办理。
奖励扶助对象应同时具备以下条件
1.本人及配偶均为农业户口或界定为农村居民户口,且户口在本辖区。
2.1973年以来没有违反计划生育法律法规和政策规定生育。
3.现存一个子女或两个女孩或子女死亡现无子女。
4.1933年1月1日以后出生,年满60周岁,年龄的确定以其身份证或户口薄的出生时间为准。
德保县人口和计划生育局独生子女病残儿医学鉴定申请流程图

办理时限
具体情况视情况定。